Chez Westhoek Equipements, la qualité est ma priorité absolue. Je m’engage fermement à garantir des standards de qualité élevés dans tous les aspects de mon travail. Ma démarche qualité, solidement ancrée dans la culture d’entreprise, repose sur les normes les plus strictes en matière de sécurité, de fiabilité et de satisfaction client.
Conscient de l’importance cruciale de la qualité dans ce secteur d’activité, je m’inspire des principes de la norme ISO 9001 pour orienter mes pratiques et processus internes. Toutefois, j’ai fait le choix délibéré de ne pas rechercher la certification ISO 9001.
Pourquoi ? Parce que je crois fermement en une approche pragmatique qui met l’accent sur l’amélioration continue sans alourdir mes procédures administratives.
L’organisation de l’entreprise est détaillée de manière simple et efficace au travers de processus, comme le préconise la norme ISO 9001. Par exemple, la gestion d’une commande client :
Le pilotage de la société est basé sur des objectifs en liens avec la stratégie définie. Pour avoir une vision plus large, avec un avis critique extérieur, la CCI m’accompagne dans différents plans d’actions depuis la création de l’entreprise.
La démarche qualité, démarre avant la commande d’un client, en m’assurant, que je peux répondre à celle-ci. Dans le cas contraire, je n’hésite pas à mettre le client en relation avec des partenaires, comme vous pouvez le voir dans cet article.
Les documents qualités, se veulent facile à lire et à comprendre. Des documents supports permettent de suivre les objectifs, actions ou réclamations et de mettre rapidement en place des actions d’améliorations. Pour exemple, lors de la réalisation d’un projet, j’ouvre un plan de contrôle qualité permettant de suivre les points clés et demandes du client.
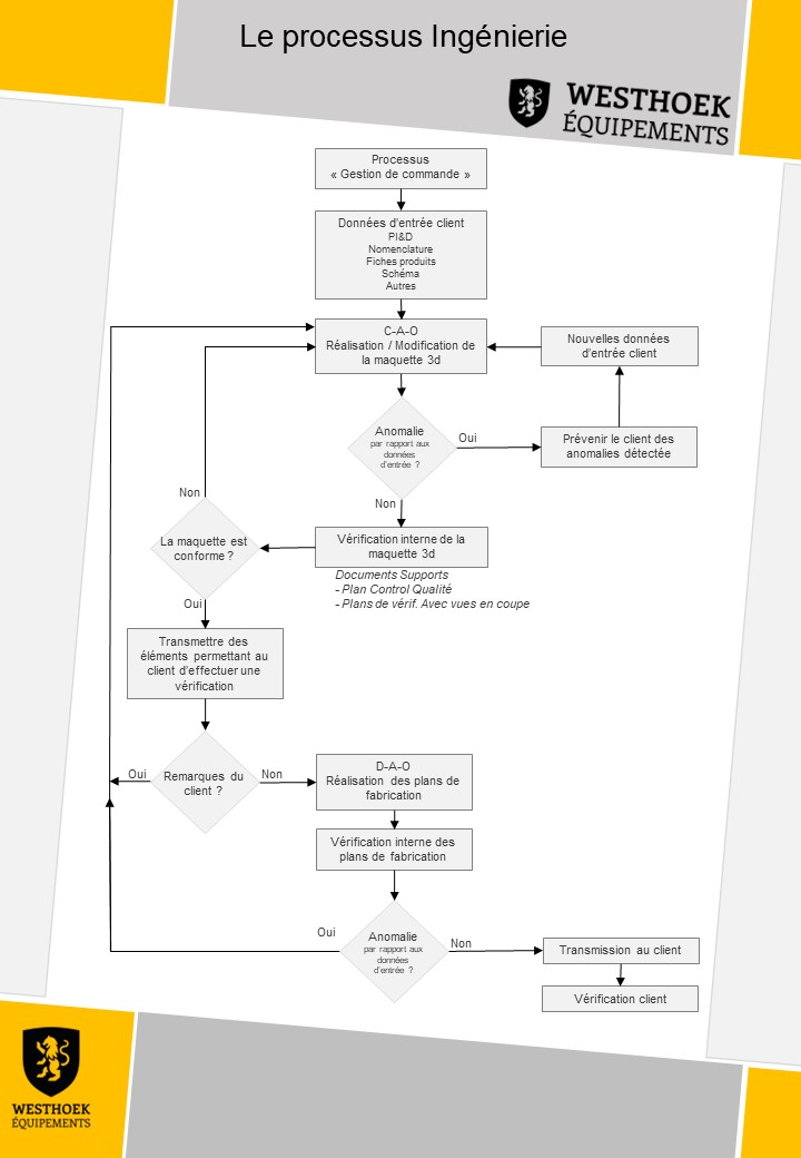
Lorsque le client passe sa commande, elle entre dans un processus qui fait appelle à des processus support en fonction du type de projet.
Sur un projet de type dessin industriel, je vais m’appuyer sur le processus « Ingénierie »
L’amélioration continue, c’est un des points les plus important dans la mise en place de la démarche qualité au sein de WESTHOEK EQUIPEMENTS. Je n’hésite pas à prendre du recul sur une situation, car les actions que nous menons dans notre travail sont également liées aux
- Ressentis personnels (Ceux du client ou les nôtres)
- Des idées ou pensées que nous pouvons avoir sur une situation / relation client
Ces éléments font partie intégrante de ma démarche qualité, voici un extrait qui concerne la vérification des plans, bien souvent négligée dans notre métier.
Extrait du processus support _ Ingénierie :
La phase de vérification est rigoureuse et peux générer des pensées, des émotions, des ressentis mais cette phase est importante.
Quelles sont mes croyances, pensées, émotions sur des projets d’ingénierie ?
Peur de ne pas faire le travail correctement
Culpabilité d’avoir mal travaillé
Angoisse / Anxiété
Je me dis que le client attend ses documents et que je lui fais perdre du temps
Est-ce que ce comportement me fait perdre du temps ?
Oui car ces pensées me font négliger la phase de vérification et en cas d’écart, je dois revenir sur certains points.
Est-ce que ce comportement me fait perdre de l’argent ?
Oui car en cas d’erreur il faut passer du temps sur les corrections. Ce temps passé, ne me permet pas de travailler sur d’autre projet.
…
Quel changement au niveau de la relation à la personne ?
En cas d’erreur, je perds en crédibilité, en professionnalisme
En revanche si la phase de vérification me permet de détecter des écarts dans les données d’entrée du client, je gagne en crédibilité et en sérieux.
Quel effet sur ma santé ?
Source de stress, de fatigue, énervement
Qu’est ce qui fait que je continu ce comportement ?
Je recherche la satisfaction du client.
à justifier au client que je travaille
à justifier mon honnêteté par rapport au temps facturé
…
Quel besoin je cherche à combler ?
La reconnaissance – Le travail accompli
Comment je peux combler ce besoin autrement ?
Mettre en place une phase de vérification – Prendre le temps de la réponse pour éviter les erreurs.
Dans cet article, je souhaitais vous présenter la vision de la démarche qualité au sein de WESTHOEK EQUIPEMENTS qui se veut simple et efficace.
Contactez-moi dès aujourd’hui
Si vous êtes à la recherche de solutions d’ingénierie sur-mesure et d’équipements de process adaptés à votre industrie, n’hésitez pas à me contacter au 07.84.02.01.47 ou par e-mail à contact@presta3.ld-experts.com. Je suis entièrement dévoué à répondre à vos besoins spécifiques et à vous accompagner dans la réussite de vos projets.

